0791-83060118
网站首页
走进民康
企业简介
企业文化
资质荣誉
厂容厂貌
新闻资讯
公司新闻
行业动态
产品知识
说明书更新公告
产品中心
火博·官方版网站登录入口,火博(中国)
硬胶囊剂系列
软胶囊剂系列
保健食品系列
其它系列
营销服务
营销网络
加盟申请
在线招聘
用人理念
招聘岗位
员工风采
校园招聘
火博·官方版网站登录入口,火博(中国)
联系方式
在线留言
首页
>
新闻中心
>
说明书更新公告
公司新闻
行业动态
产品知识
说明书更新公告
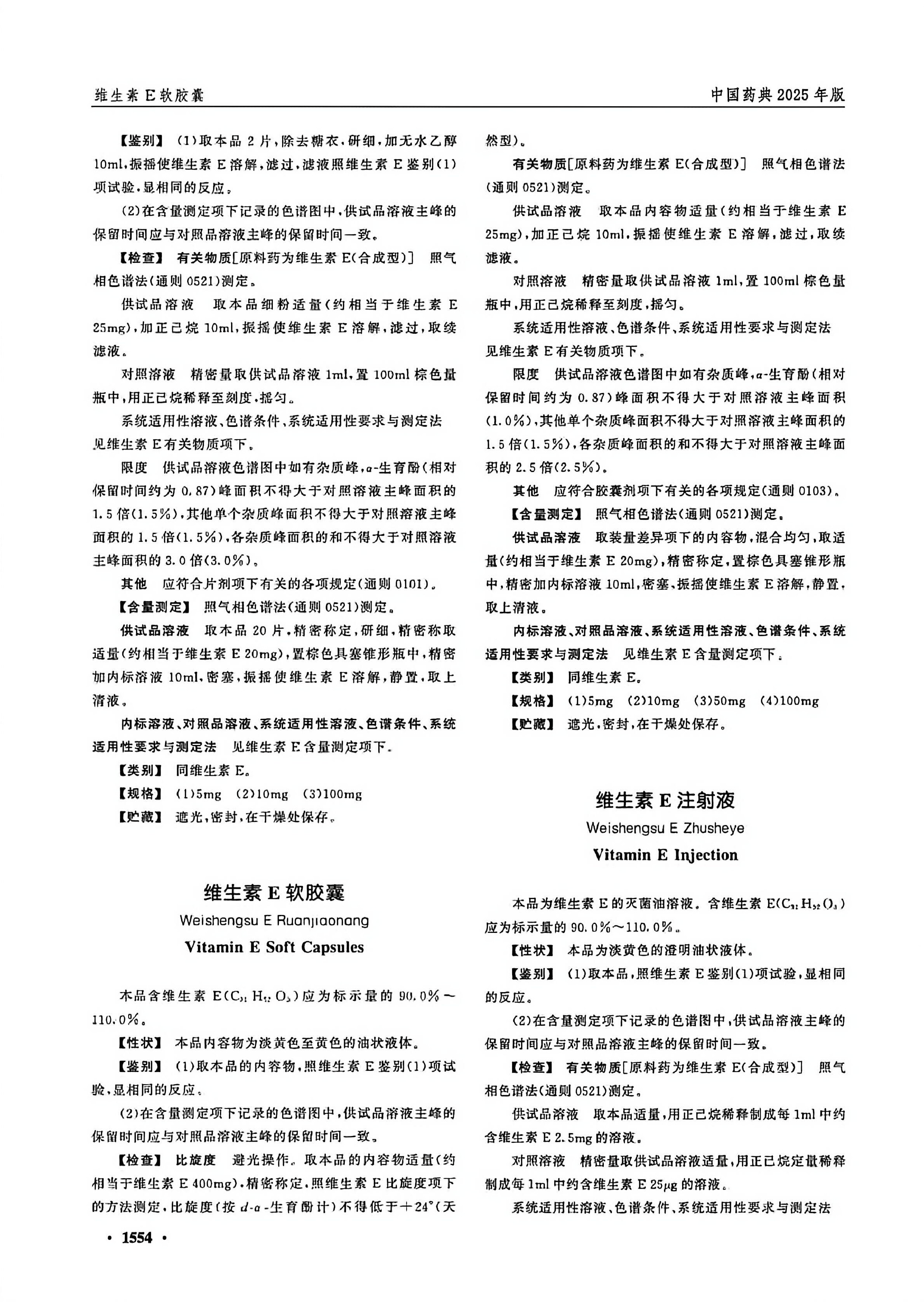
维生素E软胶囊说明书中国药典修订通知
发布时间:2025.10.15 浏览次数:617次
上一篇:
橘红颗粒说明书中国药典修订通知
返回上一级
友情链接:
华体会体育(中国)HTH·官方网站
b体育网站(中国)首页
半岛网站web版登录入口-半岛online(中国)
开云线上平台(集团)官方网站
华体会体育(中国)HTH·官方网站
fb体育-FB体育·(中国)官方网站
九州(中国)
乐鱼网页版登录入口-乐鱼(中国)
千亿体育-千亿qianyi(中国)
爱游戏官网·_官方网站